MP4410 разумная цена и экспресс доставка, информация, характеристики, datasheet, аналоги, как проверить
Заказать звонок
Заказать звонок

Оставьте Ваше сообщение и контактные данные и наши специалисты свяжутся с Вами в ближайшее рабочее время для решения Вашего вопроса.

Ваш телефон
Ваш телефон*
Ваше имя
Ваше имя
Защита от автоматического заполнения
Введите символы с картинки*

* - Поля, обязательные для заполнения

Сообщение отправлено
Ваше сообщение успешно отправлено. В ближайшее время с Вами свяжется наш специалист
Закрыть окно
+7 (495) 347-28-00
 
 Заказать звонок
Заказать звонок

Оставьте Ваше сообщение и контактные данные и наши специалисты свяжутся с Вами в ближайшее рабочее время для решения Вашего вопроса.

Ваш телефон
Ваш телефон*
Ваше имя
Ваше имя
Защита от автоматического заполнения
Введите символы с картинки*

* - Поля, обязательные для заполнения

Сообщение отправлено
Ваше сообщение успешно отправлено. В ближайшее время с Вами свяжется наш специалист
Закрыть окно
0
0
0 В корзине пока пусто
Каталог товаров
Подписка на новости магазина

Подпишитесь на рассылку и получайте свежие новости и акции нашего магазина.

Коллекции
Детали для ремонта электросамокатов, велосипедов, гироскутеров
Детали для ремонта электросамокатов, велосипедов, гироскутеров
В данной коллекции подобраны товары для электросамокатов, гироскутеров, электровелосипедов, сигвеев
Комплектующие для автомобильных мастерских
Комплектующие для автомобильных мастерских
В данной коллекции подобраны товары для автомобилей
Статьи и обзоры
Универсальные пульты для кондиционеров
Универсальные пульты для кондиционеров
Пульт управления для кондиционера универсальный
Хлорное железо снимает хром
Хлорное железо снимает хром

Как избавиться от хрома? Самый простой способ – разместить пластиковую деталь в раствор хлорного железа и протравить хром.

Слюда для микроволновки
Слюда для микроволновки
Печь СВЧ искрит- срочно менять слюду. Это просто и недорого.
Характеристики:
Вес г.
3.9
Тип Корпуса
QFN-10

Описание товара

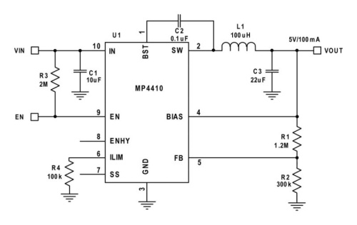
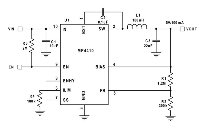
36V, 100mA, 20μA Low IQ, Synchronous Step-Down Converter

Описание
MP4410 — это высокочастотный понижающий импульсный регулятор с интегрированными высоковольтными силовыми МОП-транзисторами высокой и низкой стороны. Он обеспечивает высокоэффективный выходной ток до 100 мА.

42-вольтные МОП-транзисторы и рабочий диапазон от 4,5 до 36 В подходят для различных понижающих приложений в автомобильной входной среде. Ток покоя в режиме отключения 5 мкА позволяет использовать его в приложениях с питанием от батареи.

Он обеспечивает высокую эффективность преобразования мощности в широком диапазоне нагрузок за счет снижения частоты переключения в условиях малой нагрузки для снижения потерь на переключение и драйвер затвора.

Частоту переключения во время запуска и короткого замыкания также можно уменьшить, чтобы предотвратить выход тока индуктора из-под контроля. Тепловое отключение обеспечивает надежную, отказоустойчивую работу.

MP4410 выпускается в корпусе QFN10 размером 3 мм x 3 мм.

Особенности и преимущества
20 мкА тока покоя
Широкий рабочий диапазон от 4,5 В до 36 В
42 В интегрированные МОП-транзисторы с сопротивлением 0,7 Ом и 2,25 Ом Ron
Программируемая частота переключения
Стабильность с керамическими выходными конденсаторами
Низкая выходная пульсация
Программируемый плавный пуск
Регулируемый гистерезис входного UVLO
Точное ограничение пикового тока без резистора измерения тока
Программируемое ограничение пикового тока
>90% эффективности при 10 В VIN до 5 В VOUT/2 мА
1,0 В опорное напряжение обратной связи
Низкий ток в режиме отключения: <5 мкА
Корпус QFN10 3 мм x 3 мм


ОПИСАНИЕ
MP4410 — это высокочастотный понижающий импульсный регулятор с интегрированными высоковольтными силовыми МОП-транзисторами высокой/низкой стороны. Он обеспечивает высокоэффективный выход до 100 мА. 42 В номинальные МОП-транзисторы и рабочий диапазон от 4,5 В до 36 В подходят для различных понижающих применений в автомобильной входной среде.

Ток покоя в режиме отключения 5 мкА позволяет использовать в приложениях с питанием от батареи.

Он обеспечивает высокую эффективность преобразования мощности в широком диапазоне нагрузок за счет масштабирования частоты переключения в условиях малой нагрузки для снижения потерь переключения и драйвера затвора.

Частота переключения во время запуска и короткого замыкания также может быть уменьшена, чтобы помочь предотвратить выход тока индуктора из-под контроля. Тепловое отключение обеспечивает надежную, отказоустойчивую
работу.

MP4410 выпускается в корпусе QFN10 размером 3 мм x 3 мм.

ОСОБЕННОСТИ

• Ток покоя 20 мкА
• Широкий рабочий диапазон от 4,5 В до 36 В
• Интегрированные МОП-транзисторы 42 В с сопротивлением 0,7 Ом и 2,25 Ом Ron
• Программируемая частота переключения
• Стабильность с керамическими выходными конденсаторами
• Низкая выходная пульсация
• Программируемый плавный пуск
• Регулируемый гистерезис входного UVLO
• Точное ограничение пикового тока без
резистора измерения тока
• Программируемое ограничение пикового тока
• КПД >90% при 10 В VIN до 5 В VOUT/2 мА
• Опорное напряжение обратной связи 1,0 В
• Низкий ток в режиме отключения: <5 мкА
• Корпус QFN10 3 мм x 3 мм

ПРИМЕНЕНИЕ

• Токовые петли от 4 мА до 20 мА
• Автомобильные системы
• Промышленные системы питания
• Распределенные системы питания
• Системы с питанием от аккумуляторных батарей

Характеристики

Прочие
Вес г. 3.9
Тип Корпуса QFN-10

Похожие товары (8)

Файлы

MP4410.pdf Техническая документация pdf , 536.54 КБ
MP4410

Не хватает прав доступа к веб-форме.

Купить в один клик
Заполните данные для заказа

Запросить стоимость товара
Заполните данные для запроса цены
Запросить цену Запросить цену